数字化建工

企业服务平台

综合查询
综合查询
建筑企业
人员信息
招标公告
中标公示
四库业绩
省厅业绩
公路业绩
水利业绩
信用信息
项目线索
经济&企业分析
全国经济综合分析
国民经济总体情况分析
固定投资情况分析
地方财政情况分析
政府债券发行情况分析
发包单位专查
代理机构专查
设计单位专查
总包单位专查
施工单位专查
采购供应商专查
勘察单位专查
监理单位专查
项目线索查询
土地交易
拟建项目
招标计划
采购意向
招标公告
中标公示
施工许可
AI投标分析
  • 产品
    动态
  • 联系
    客服
  • 在线
    咨询
  • 服务
    热线
  • 微信
    公众号

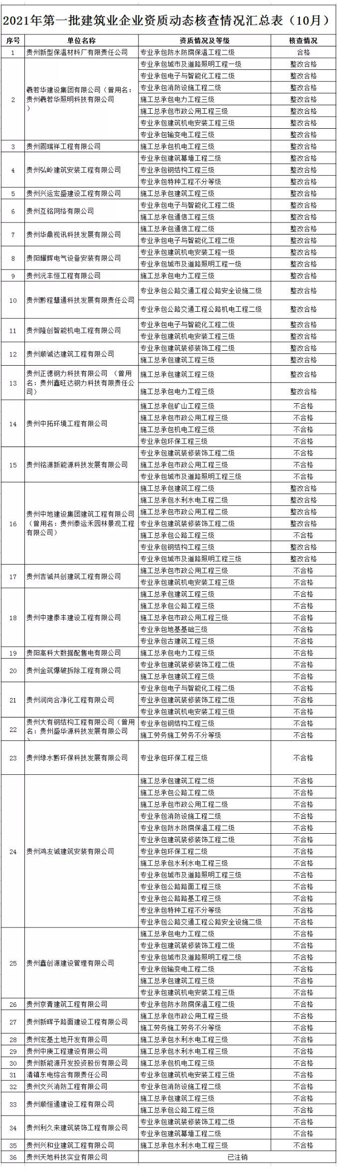
贵阳市住房和城乡建设局关于撤回贵州中拓环境工程有限公司等21家建筑业企业资质的通知

贵阳市住房和城乡建设局 来源 2022-02-15 16:21:27

各有关单位:

为净化建筑市场环境,优化市场资源配置,进一步加强建筑业企业资质事中事后动态监管,根据《建筑业企业资质管理规定》《建筑业企业资质管理规定和资质标准实施意见》等文件要求,贵阳市住房和城乡建设局于2021年10月开展了2021年批次建筑业企业资质动态核查,3个月整改期已结束。现将此次核查结束统计情况通报如下。
本次共计核查36家建筑业企业,经审核,符合标准1家,在整改期间自行注销资质1家,整改合格13家,不符合资质标准企业21家,根据《建筑业企业资质管理规定》第二十八条,市住建局研究决定,撤回贵州中拓环境工程有限公司等21家不符合资质标准的施工企业相应资质,并向社会公布。

    附件:2021年批建筑业企业资质动态核查情况汇总表(10月)

 

贵阳市住房和城乡建设局

2022年2月11日

 

(联系人:王洁 电话:85867544)

今日热榜

热门企业

人员:53人   |    业绩:108个   |    资质:44项
人员:248人   |    业绩:4805个   |    资质:34项
人员:1978人   |    业绩:458个   |    资质:38项
人员:777人   |    业绩:14个   |    资质:5项
人员:12人   |    业绩:0个   |    资质:0项
人员:31人   |    业绩:59个   |    资质:7项
人员:109人   |    业绩:18个   |    资质:54项
人员:29人   |    业绩:0个   |    资质:35项
人员:9548人   |    业绩:704个   |    资质:48项
人员:10859人   |    业绩:2307个   |    资质:49项