数字化建工

企业服务平台

综合查询
综合查询
建筑企业
人员信息
招标公告
中标公示
四库业绩
省厅业绩
公路业绩
水利业绩
信用信息
项目线索
经济&企业分析
全国经济综合分析
国民经济总体情况分析
固定投资情况分析
地方财政情况分析
政府债券发行情况分析
发包单位专查
代理机构专查
设计单位专查
总包单位专查
施工单位专查
采购供应商专查
勘察单位专查
监理单位专查
项目线索查询
土地交易
拟建项目
招标计划
采购意向
招标公告
中标公示
施工许可
AI投标分析
  • 产品
    动态
  • 联系
    客服
  • 在线
    咨询
  • 服务
    热线
  • 微信
    公众号

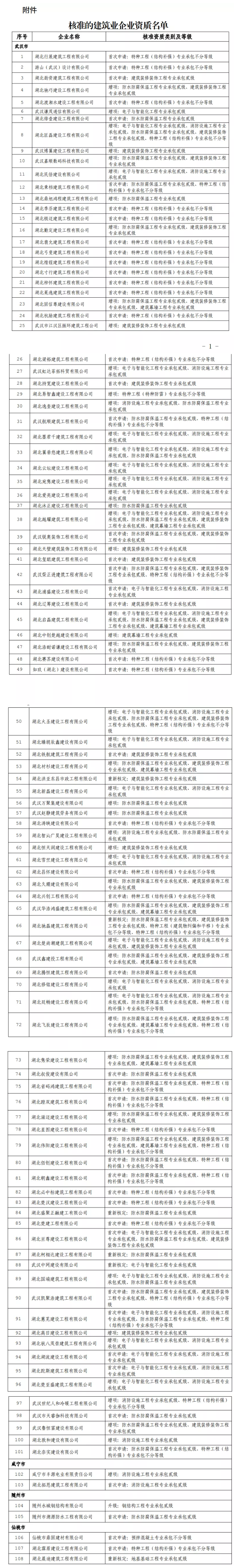
山东省住房和城乡建设厅关于核准2022年1月份建筑业企业重组、合并、分立等情况单位名单的公告

山东省住房和城乡建设厅 来源 2022-02-17 18:39:39

各市住房城乡建设局、行政审批服务局:
      根据《建筑业企业资质管理规定》(住房城乡建设部第22号令)、《住房城乡建设部关于建设工程企业发生重组、合并、分立等情况资质核定有关问题的通知》(建市〔2014〕79号)和《建筑业企业资质管理规定和资质标准实施意见》(建市〔2015〕20号)等有关文件的规定,2022年1月份,山东一滕建设集团有限公司等23家企业23项建筑业企业资质符合发生重组、合并、分立等情况资质核定的要求,特此公告(详见附件)。
      附件:核准2022年1月份建筑业企业发生重组、合并、分立等情况的单位名单.xlsx
山东省住房和城乡建设厅
2022年2月15日

今日热榜

热门企业

人员:53人   |    业绩:108个   |    资质:44项
人员:248人   |    业绩:4805个   |    资质:34项
人员:1978人   |    业绩:458个   |    资质:38项
人员:777人   |    业绩:14个   |    资质:5项
人员:12人   |    业绩:0个   |    资质:0项
人员:31人   |    业绩:59个   |    资质:7项
人员:109人   |    业绩:18个   |    资质:54项
人员:29人   |    业绩:0个   |    资质:35项
人员:9548人   |    业绩:704个   |    资质:48项
人员:10859人   |    业绩:2307个   |    资质:49项