数字化建工

企业服务平台

综合查询
综合查询
建筑企业
人员信息
招标公告
中标公示
四库业绩
省厅业绩
公路业绩
水利业绩
信用信息
项目线索
经济&企业分析
全国经济综合分析
国民经济总体情况分析
固定投资情况分析
地方财政情况分析
政府债券发行情况分析
发包单位专查
代理机构专查
设计单位专查
总包单位专查
施工单位专查
采购供应商专查
勘察单位专查
监理单位专查
项目线索查询
土地交易
拟建项目
招标计划
采购意向
招标公告
中标公示
施工许可
AI投标分析
  • 产品
    动态
  • 联系
    客服
  • 在线
    咨询
  • 服务
    热线
  • 微信
    公众号

8月1日起运行实名制新平台,人员不一致且5日内不整改,将影响招投标

江西省住建厅 来源 2022-07-29 11:30:04

各设区市住房和城乡建设局,赣江新区城乡建设和交通局,各有关单位:

为进一步规范建筑市场秩序,深入整治建筑市场乱象,强化欠薪源头治理,充分发挥实名制管理在根治欠薪、建筑市场监管、信用体系建设等领域的拓展应用,促进建筑业高质量发展,依据《保障农民工工资支付条例》(国务院令第724号)《省政府办公厅关于促进建筑业转型升级高质量发展的意见》(赣府厅发〔2020〕34号)《江西省建筑工人实名制管理实施细则(修订)》(赣建字〔2021〕12号)等规定,我厅对江西省建筑工人实名制管理服务信息平台进行了升级改造,现就上线运行有关事项通知如下:

一、升级改造后的江西省建筑工人实名制管理服务信息平台以实名考勤为抓手,对涉嫌转包挂靠违法分包行为实施预警,兼具农民工工资保证金监管、农民工工资专用账户监管、工程款支付担保监管、拖欠工资预警、就业服务、技能培训和权益保障等功能。平台网址:https://grsmz.jxjst.gov.cn/,定于2022年8月1日16:00正式上线运行。原平台将于2022年8月30日16:00停止运行,不再接收各地实名制管理数据。请各地、各有关单位联系省住房保障和公积金管理服务中心做好历史数据的交接、迁移和保存工作。

二、请各地从建筑市场监管、招标投标、质量安全、劳动监察部门中各报1人信息,用于开通实名制管理平台账号,各设区市住房和城乡建设局、赣江新区城乡建设和交通局负责汇总后报送我厅。为保障新平台顺利上线运行,定于7月28日9:30组织开展线上视频培训,我厅设主会场,各市县(区)设分会场,各在建工程建筑施工企业项目经理、劳务员应按照属地原则参加培训。实名制管理人员信息采集和各地参加培训人员名单请各设区市住房和城乡建设局、赣江新区城乡建设和交通局汇总后,于7月26日17:00前报至省建筑业发展服务中心产业发展科。

三、2020年1月1日后取得建筑工程施工许可证的项目将全部导入新平台,由各地住房城乡建设主管部门8月15日前实地核查工程项目现状,登录新平台中如实选择“筹备、在建、竣工、完工、停工”等状态,及时监督指导在建项目做好实名制管理升级改造工作,确保本地区在建工程项目实名制管理全覆盖。各项目经理应认真履职,尽快完成人员信息采集上传及设备安装调试或改造工作,确保8月30日前人员考勤数据、上月工资发放、总承包合同、分包合同、人员合同、工资保证金缴纳凭证、专用账户开设等信息实时上传至新平台缺少其中一项或人员信息不一致的(其中施工单位现场管理人员及监理单位监理人员信息,将与江西省住建云系统进行比对匹配),将予以黄灯预警,5日内不能整改到位的,将转为红灯预警,并关联江西省公共资源交易网,影响参与招标投标。省外进赣建筑企业注册建造师、现场管理人员、安全生产考核合格人员应在“江西住建云企业服务平台”登记录入人员信息,方可在新平台中采集并关联到人员信息,对省外企业不及时登记或变更人员信息导致新平台中现场管理人员无法勾选的,应限期整改,整改期间将扣除企业信用分1分,整改到位后,信用分将自动修复。对弄虚作假,擅自变更项目状态逃避监管,不认真落实实名制管理各项要求的工程项目和企业,一经查实,严格按《保障农民工工资支付条例》予以处罚,扣除企业相应信用分。

四、升级改造后的省建筑工人实名制管理平台是统一标准数据的信息管理平台。全省房屋建筑和市政基础设施工程建设项目须按标准数据要求,通过设备直联形式向省平台实时传输数据。为保证数据的真实性、有效性和及时性,各项目应联系实名制考勤设备供应商,将考勤设备直连绑定,完成硬件对接及数据上传,具体业务工作,请联系省实名制平台技术支持单位做好设备及软件对接工作。不符合标准数据的硬件设备不得在施工现场安装使用,现有设备在8月30日前不能完成改造的,应更新替代,实名制管理所需费用列入安全文明施工费和管理费。对实名制设备厂商拒不配合项目实名制管理,不提供售后维护的,纳入负面清单管理。

五、加强施工现场项目管理人员到岗履职监督,项目负责人、技术负责人、质量员、安全员、施工员、劳务员每月上传的有效考勤天数不得少于本月施工时间的80%,综合到岗率不得低于60%,不达标的工程项目将列为转包挂靠、违法分包重点对象纳入系统监管,由各地住房城乡建设主管部门组织开展调查,有关调查过程及结果在平台中记录,实施闭环销号管理。对调查不及时、走过场的,由上级主管部门进行督办。

六、凡进入施工现场的建设单位、总包单位、分包单位、监理单位、劳务企业的项目管理人员及农民工均应纳入实名制管理(含临时聘用人员),做到应录尽录、信息齐全、准确无误,并从实名制通道采用人脸、虹膜进行打卡考勤,采用指纹、门禁卡等其他方式进入施工现场的,视为未落实实名制管理,依法依规进行处理。为保障考勤数据真实性和性,施工现场管理人员不得补打考勤记录。如遇暴雨、网络故障等特殊情况,经当地住房城乡建设主管部门确认,农民工可补打考勤记录,确保纳入实名制管理的人员工资零拖欠。

七、建筑工人工资发放信息应按月及时录入平台,与工资发放表和实名制平台考勤信息保持一致,纸质材料应在施工项目现场留档备查。因未及时足额支付农民工工资而预警的项目,应及时转当地劳动监察部门处理。

八、我厅将加大实名制管理工作的调度推进力度,每日公布各地工作进展情况。请各地高度重视、精心组织,全力做好实名制新平台上线运行。

九、联系方式

厅建筑监管处:0791-86225759;

省建筑业发展服务中心:0791-88355759;

省住房保障和公积金管理中心:0791-86233050;

技术咨询:安徽德拓信息科技有限公司,王勇13485713356。

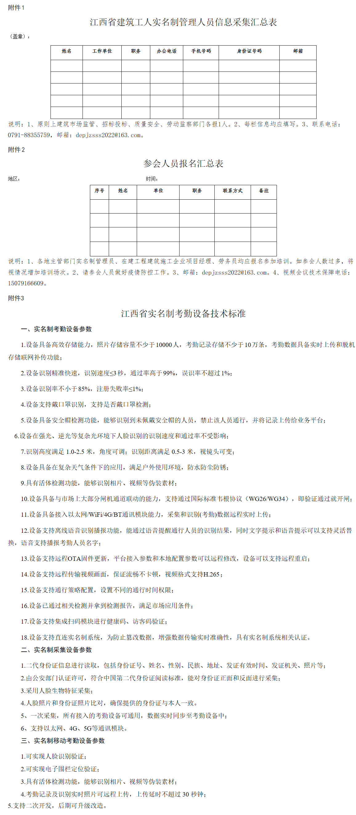
附件:1.管理人员信息采集汇总表

2.参会人员报名汇总表

3.江西省实名制考勤设备技术标准

江西省住房和城乡建设厅

2022年7月25日

 

今日热榜

热门企业

人员:53人   |    业绩:108个   |    资质:44项
人员:248人   |    业绩:4805个   |    资质:34项
人员:1978人   |    业绩:458个   |    资质:38项
人员:777人   |    业绩:14个   |    资质:5项
人员:12人   |    业绩:0个   |    资质:0项
人员:31人   |    业绩:59个   |    资质:7项
人员:109人   |    业绩:18个   |    资质:54项
人员:29人   |    业绩:0个   |    资质:35项
人员:9548人   |    业绩:704个   |    资质:48项
人员:10859人   |    业绩:2307个   |    资质:49项