各县级市(区)住建局(委),苏州工业园区规建委,各有关单位:
为认真贯彻落实《2022年苏州市建筑施工领域“零事故”目标行动方案》(以下简称《方案》),根据《关于开展苏州市建筑施工企业专项现场核查清查行动的通知》(苏建函建〔2022〕306号)要求,在相关企业自查、各地住建部门全数核查的基础上,市住建局组织开展了苏州市建筑施工企业专项现场核查清理行动。现将有关情况通报如下:
一、基本情况
各地住建部门高度重视、深入开展本次核查清理行动。据统计,截至2022年9月30日,全市住建部门共核查建筑企业5483家、资质8482项;通报资质不合格企业2740家、资质3899项,抄送资质许可部门申请撤消资质不合格企业330家、资质393项。在此过程中,49家企业主动申请注销资质57项;91家企业、220项资质迁出我市。
一些地区住建部门在专项清理行动中,形成一些可复制、可推广的先进做法。张家港市住建局对辖区内存在《方案》所列8种情形的企业,实行“一企一档”式管理,每日对企业主要人员变动情况进行系统检查;对短期调出调入的人员,比对其工资发放、社保和个税缴纳情况;对资质不合格企业及时出具整改通和书。昆山市住建局对辖区内新注册、新转入的企业资质进行现场核查;与昆山市行政审批局密切配合,撤销19家企业的19项不合格资质。
11月1日至11日,市住建局分4个小组对各地进行专项督查,重点检查了各地住建部门落实《方案》等文件要求的情况、抽查了部分建筑企业资质(市级许可)是否达标的情况。本次督查共抽查各地建筑企业262家、资质381项;对其中存在同一法人代表持多家低等级资质企业、同一地址注册多家低等级资质企业、1年内未按规定上报建筑业统计报表等情形的重点企业,开展实地核查;发现资质不合格企业47家、资质76项,现场出具《建筑施工企业市政督查现场核查表》和《整改通知单送达方式确认书》各47份,由受检企业法人代表或得到法人代表书面授权的人员签收。
二、存在问题
(一)住建部门
1.核查成效不显著。个别地区住建部门在完成区级核查后,缺乏必要的后续监管措施。本次督查抽查吴中区建筑企业(市级许可)8家,发现5家企业资质不合格;其中2家建筑企业各有9项资质不合格,1家建筑企业7项资质不合格。
2.发现问题不及时。有的地区建筑业企业(市级许可)没有申报2021年度或2022年上半年度的《建筑业企业生产情况表》,属地住建部门没有发现或未责令限期整改。
(二)受检企业
1.主要人员数量不足。本次核查发现的47家资质不合格企业(详见附件);其中46家企业均因建造师数量不足或社保未按时缴纳导致资质不合格。
2.数据上报不及时。1家企业因净资产不符合标准,导致资质不合格。66家企业未及时上报2021年度或2022年上半年度的《建筑业企业生产情况表》。
3.经营地址异常。在现场核查的28家企业中,有14家企业存在实际经营地址与注册地址不一致、注册地址不存在、经营场所不具有实体化运营条件(没有必要的办公设备和人员)。
三、下一步工作要求
1.严格督促整改。对于本次督查发现的资质不合格企业,我局已根据相关企业《送达方式确认书》中的邮箱地址,发送《责令整改通知单》。请各地住建部门督促上述企业收到《责令整改通知书》之日起1个月内整改到位,并对实际整改情况进行复核;复核情况形成书面报告、加盖本部门公章并扫描成pdf格式,于12月26日前报送至我局建筑业发展处。
2.改进监管工作。请各地住建部门继续加强建造师及其社保缴纳情况动态核查;同时督促企业及时报送《建筑业企业生产情况表》。对净产值不达标、报表上报不及时的企业,应列为资质动态核查的重点对象。
3.构建联动机制。对注册地址不存在、经营场所不具备实体化运营的功能等异常情况,应及时将问题和线索移交同级市场监督部门依法查处。
4.严格把关企业迁转。各地住建部门应以重组分立、吸收合并、地址变更的企业为重点,进一步加强资质核查工作。企业迁出地住建部门应在企业申请迁出前,从严核查其资质达标情况;符合资质标准的,方可准予迁出。企业迁入地住建部门应将新迁入企业作为年度重点核查对象;自该企业迁入之日的一年内,至少对其开展4次动态核查,并将核查情况报送给市住建局(市政类企业联系人:祝佳音,联系电话:65113992;非市政类企业联系人:谭颖,联系电话:65237808)。
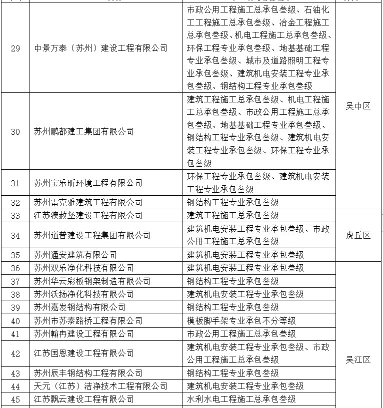
附件:市级督查资质不合格企业名单
苏州市住房和城乡建设局
2022年12月3日

.png)