数字化建工

企业服务平台

  • 在线
    咨询
  • 免费
    试用

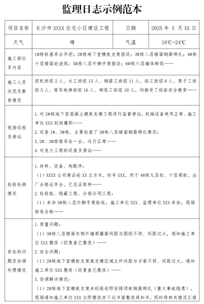
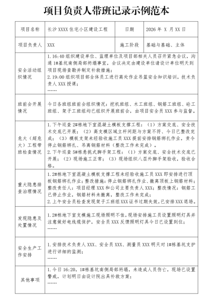
湖南省住建厅统一规范施工现场记录印发三类安全管理范本夯实房屋市政工程安全基础

建管家 城市资讯 来源 2026-03-03 13:21:43

为进一步压实施工现场关键岗位责任,推动安全管理标准化、规范化,近日,湖南省住房和城乡建设厅印发《项目负责人带班记录》《房屋市政工程施工安全日志》《监理日志》示例范本,指导全省房屋市政工程项目统一记录格式、明晰填写要求、强化过程管控,切实提升施工现场安全治理水平。

此次印发的三类范本,紧扣《建筑施工企业、工程项目安全生产管理机构设置及安全生产管理人员配备办法》要求,聚焦项目负责人带班、专职安全员履职、监理现场监督三大核心环节,形成全流程、可追溯、闭环式管理体系。范本明确了填写要素、记录要点、签字确认与归档要求,覆盖安全活动组织、班前教育、危大工程管控、隐患排查治理、险情处置、人员履职等关键内容,对基坑支护、高支模、悬挑脚手架等危大工程,以及高处作业、动火作业等高风险作业作出细化记录规定,确保关键风险点有人管、关键工序有人盯、关键问题有记录、隐患整改有闭环。

《项目负责人带班记录》突出项目经理与安全总监带班责任,明确危大工程巡查、重大隐患排查、突发事件处置等必填内容,强化带班生产制度落地;《房屋市政工程施工安全日志》由专职安全员每日据实填写,涵盖岗前巡查、岗前教育、危大工程管控、隐患治理、险情处置、人员持证等全维度信息,要求当日记录、不得后补、按月归档;《监理日志》聚焦监理巡视旁站、检验检测、问题整改、协调处置等履职行为,强化对质量安全问题的跟踪复核与闭环管理。

省住房城乡建设厅要求,各市州住房城乡建设局、湘江新区开发建设局迅速组织宣贯落实,督促参建单位严格参照范本执行,将规范记录纳入日常监督与标准化考评,推动施工现场记录从“粗放填写”向“精准纪实”转变。通过统一标准、压实责任、强化追溯,从源头防范违章指挥、违规作业、隐患失管等问题,坚决守住建筑施工安全底线,助力全省住建领域安全生产形势持续稳定向好。

 

原文地址:http://zjt.hunan.gov.cn/zjt/gzdt/xwzx/202602/t20260228_33923241.html

今日热榜

热门企业

人员:53人   |    业绩:108个   |    资质:44项
人员:248人   |    业绩:4805个   |    资质:34项
人员:1978人   |    业绩:458个   |    资质:38项
人员:777人   |    业绩:14个   |    资质:5项
人员:12人   |    业绩:0个   |    资质:0项
人员:31人   |    业绩:59个   |    资质:7项
人员:109人   |    业绩:18个   |    资质:54项
人员:29人   |    业绩:0个   |    资质:35项
人员:9548人   |    业绩:704个   |    资质:48项
人员:10859人   |    业绩:2307个   |    资质:49项