
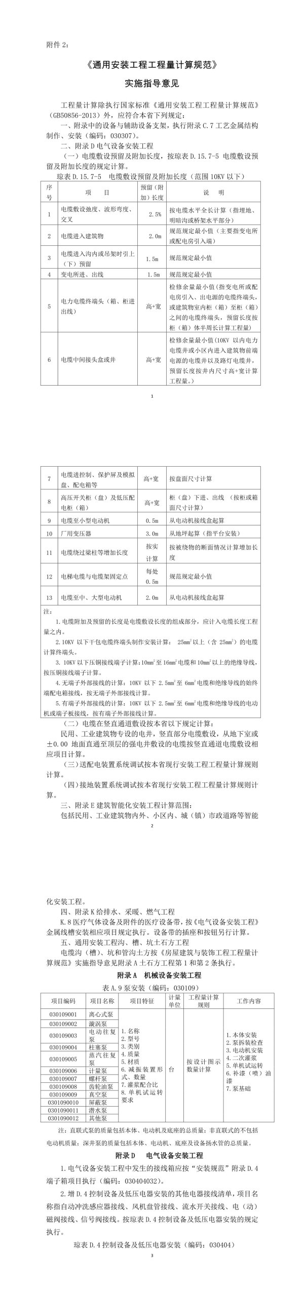
附件2:《通用安装工程工程量计算规范》实施指导意见工程量计算除执行国家标准《通用安装工程工程量计算规范》(GB50856-2013)外,应符合本省下列规定:一、附录中的设备与辅助设备支架,执行附录C.7工艺金属结构制作、安装(编码:030307)。二、附录D电气设备安装工程(一)电缆敷设预留及附加长度,按琼表D.15.7-5电缆敷设预留及附加长度的规定计算。琼表D.15.7-5电缆敷设预留及附加长度(范围10KV以下)序项目预留(附号加)长度说明1电缆敷设弛度、波形弯度、交叉2.5%按电缆水平全长计算(指埋地、明暗沟或桥架水平部分)2电缆进入建筑物2.0m规范规定最小值(主要指变电所或配电房引入端)3电缆进入沟内或吊架时引上(下)预留1.5m规范规定最小值4变电所进、出线1.5m规范规定最小值检修余量最小值(指变电所或配电力电缆终端头(箱、柜进电房引入、出电源的电缆终端头,5出线)高+宽或建筑物室内柜(箱)至柜(箱)之间的电缆终端头,预留长度按柜(箱)体半周长计算工程量)检修余量最小值(10KV以内电力电缆井或小区内进入建筑物前端6电缆中间接头盒或井高+宽电源的电缆井以及路灯电缆井,预留长度按井内尺寸高+宽计算工程量。)1
7电缆进控制、保护屏及模拟高+宽按盘面尺寸计算盘、配电箱等8高压开关柜(盘)及低压配高+宽柜(盘)下进、出线(按柜或箱电柜(箱)面尺寸计算)9电缆至小型电动机0.5m从电动机接线盒起算10厂用变压器3.0m从地坪起算(指平台安装)11电缆绕过梁柱等增加长度按实按被绕物的断面情况计算增加长计算度12电梯电缆与电缆架固定点每处0.5m规范规定最小值13电缆至中、大型电动机2.0m从电动机接线盒起算注:1.电缆附加及预留的长度是电缆敷设长度的组成部分,应计入电缆长度工程量之内。2.10KV以下干包电缆终端头制作安装计算:25mm²以上(含25mm²)的电缆计算终端头。3,10KV以下压铜接线端子计算:10mm²至16mm²电缆和10mm²以上的绝缘导线按压铜接线端子计算。4.无端子外部接线的计算:10KV以下2.5mm²至6mm²电缆和绝缘导线的始终端配电箱接线,按无端子外部接线计算。5.有端子外部接线的计算:10KV以下2.5mm²至6mm²电缆和绝缘导线的电动机或端子板接线,按有端子外部接线计算。(二)电缆在竖直通道敷设按本省以下规定计算:民用、工业