
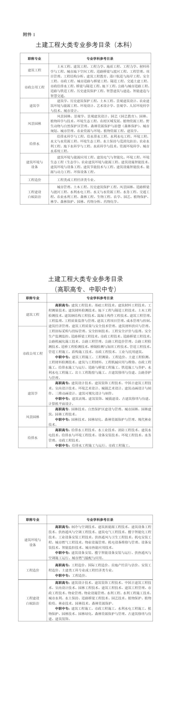
附件1
土建工程大类专业参考目录(本科)
职称专业
专业学科参考目录
建筑工程
土木工程、建筑工程、工程力学、地质工程、工程力学、材料科学与工程、城市地下空间工程、道路桥梁与渡河工程、工程管理、项目管理、工程结构分析、建筑工程教育、港口航道与海岸工程、安全工程、市政工程、城市道路与桥梁工程、隧道工程、交通土建工程、市政给排水工程、桥梁与隧道工程、地下工程、公路与城市道路工程、道路与铁道工程、历史建筑保护工程、智慧建筑与建造、智能建造与智慧交通。
市政公用工程
建筑学
建筑学、历史建筑保护工程、土木工程、景观建筑设计、农业建筑环境与能源工程、环境设计、艺术设计学、景观学、人居环境科学与技术、城市设计。
风景园林
风景园林、景观学、景观建筑设计、园艺(园艺教育)、园林、植物科学与技术、环境生态工程、农村区域发展、植物资源工程、野生动物与自然保护区管理、森林资源保护与游憩(森林保护)、城市规划、城市管理、农业资源与环境、植物资源工程、建筑学。
给排水
给排水科学与工程、给水排水工程、水利水电工程、环境工程、水文与水资源工程、环境生态工程、水土保持与荒漠化防治、农业水利工程、地下水科学与工程、水质科学与技术、资源环境科学、城市水系统工程。
建筑环境与
设备
建筑环境与能源应用工程、建筑电气与智能化、环境工程、环境生态工程(生态学)、农业建筑环境与能源工程、建筑设施智能技术、建筑环境与设备工程、建筑节能技术与工程、建筑设施智能技术、能源与动力工程、环保设备工程。
工程造价
工程类或工程经济类专业。
工程建设
白蚁防治
城市管理、土木工程、历史建筑保护工程、风景园林、道路桥梁与渡河工程、水利水电工程、水文与水资源工程、水务工程、交通工程、农业水利工程、森林工程、生物工程、农学、园艺、植物保护、林学、森林保护、园林、药物分析、药物化学。
土建工程大类专业参考目录
(高职高专、中职中专)
职称专业
专业学科参考目录
建筑工程
高职高专:建筑工程技术、基础工程技术、建筑材料工程技术、工程测量技术、建筑材料检测技术、地下工程与隧道工程技术、土木工程检测技术、建筑钢结构工程技术、混凝土构件工程技术、建筑工程管理、工程监理、工程质量监督与管理、建筑工程项目管理、成本管理与控制、建筑经济管理、建筑工程质量与安全技术管理、建筑材料供应与管理、工程招标采购与投标管理、安全控制技术、工程安全评价与监理、安全生产监测监控、道路桥梁工程技术、市政工程技术、道路桥梁工程技术、公路机械化施工技术、公路工程管理、公路工程造价管理、公路工程检测技术、道桥工程检测技术、桥隧检测与加固工程技术、管道工程技术、管道工程施工、盾构施工技术、市政工程技术、工业与民用建筑。
中职中专:建筑工程施工、工程测量、工程造价、土建工程检测、工程材料检测技术、建筑与