
附件1
辽宁省建设工程质量安全监管系统
建筑起重机械使用登记电子证照
办理指南
一、电子证照信息
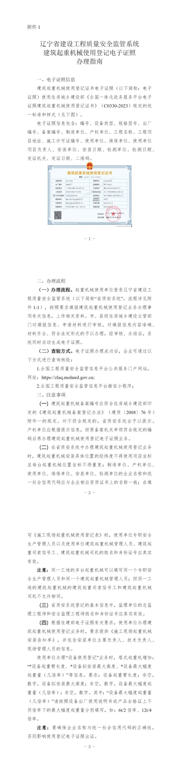
建筑起重机械使用登记证书电子证照(以下简称:电子证照)使用住房城乡建设部《全国一体化政务服务平台电子证照建筑起重机械使用登记证书》(C0330-2023)规定的统一标准和样式(见下图)。
电子证照信息包含:编号、设备类型、规格型号、出厂编号、备案编号、制造单位、产权单位、工程名称、工程项目地址、施工许可证编号、使用单位、维保单位、使用单位项目负责人、安装单位、安装日期、检测单位、检测日期、发证机关、发证日期、二维码。
二、办理流程
(一)办理流程。起重机械使用单位登录辽宁省建设工程质量安全监管系统(以下简称“省质安系统”,流程详见附件1-1),按照要求填报建筑起重机械使用登记业务办理事项有关信息,上传相关资料。市、县级住房城乡建设主管部门对填报信息、申请材料进行审核,对填报信息内容准确、材料齐全、符合法定形式的予以办理,经审核、办结后,系统同时自动生成电子证照。
(二)查验方式。电子证照办理成功后,企业可通过以下方式进行查询核验:
1.全国工程质量安全监管信息平台公共服务门户网站,网址:HYPERLINK'https://zlaq.mohurd.gov.cn'https://zlaq.mohurd.gov.cn;
2.全国工程质量安全监管信息平台微信小程序;
三、注意事项
(一)建筑起重机械备案编号应符合住房城乡建设部印发的《建筑起重机械备案登记办法》(建质〔2008〕76号)附件一的规定。对不符合规定的,省质安系统会予以提示。产权单位应根据提示信息,回原备案机关申领符合规定的编码后再办理建筑起重机械使用登记电子证照业务。
(二)在省质安系统中办理建筑起重机械使用登记业务时,建筑起重机械安装具体位置的经纬度不得使用项目坐标且每台起重机械位置坐标不得重复;制造单位、产权单位、使用单位、维保单位、安装单位、检测单位的企业名称和统一社会信用代码应与企业相应资质证书上的名称一致;在填写《施工现场起重机械使用登记表》时,使用单位专职安全生产管理人员以及使用单位建筑起重机械管理人员、建筑起重司索信号工、建筑起重机械司机的姓名和身份证号应真实有效。
注意:同一工地的多台起重机械可以填写同一个专职安全生产管理人员和同一个建筑起重机械管理人员;但同一工地的建筑起重机械的建筑起重司索信号工和建筑起重机械司机不允许相同。
(三)省质安系统登记的基本信息中,监理单位的总监理工程师和安全监理工程师姓名和身份证号应真实有效。
(四)根据住建部电子证照有关要求,使用单位办理建筑起重机械使用登记业务时,要求提供《施工现场起重机械安装告知单》,并包含安装单位主要负责人、技术负责人、现场管理人员的信息。
使用单位办理“设备使用登记”业务时,塔式起重机增加:“*设备起重臂长度、*设备拟安装最大高度、*设备最大幅度起重量(几倍率