_word_merged_202601271515282x.jpg)
附件
佛山市市政基础设施工程智能建造水平评价指引
(试行)
一、编制说明
1.本指引适用于轨道交通工程、地下管线(管廊)工程、城市道路工程、城市桥梁工程(含互通立交桥、城市道路高架桥)、燃气工程、供水厂工程、污水处理厂和再生水厂工程、垃圾处理工程、园林工程及其他市政工程。
2.指引参照住房和城乡建设部科技与产业化发展中心正在编制的《智能建造项目层面评价指标体系》及广东省住房和城乡建设厅正在编制的《广东省房屋市政工程项目智能建造水平评估指引》进行编制。
3.评价指引分为控制项、评价项和加分项。控制项为开展智能建造项目评选的基本要求;评价项为项目智能建造具体水平的打分项,根据评价结果进行区分;加分项为对工程智能化创新应用的项目成果转化进行加分。
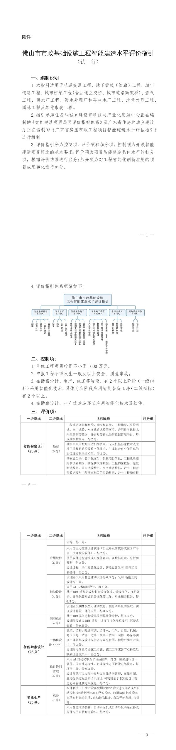
4.评价指引体系框架如下:
二、控制项:
1.单位工程项目投资不小于1000万元。
2.申报工程不得发生一般及以上安全、质量事故。
3.在勘察设计、生产、施工等阶段,有2个以上阶段(一级指标)采用智能化技术,具体为各阶段应用智能装备工序(二级指标)有2个以上。
4.在勘察设计、生产或建造环节应用智能化技术及软件。
三、评价项:
一级指标
二级指标
指标解释
评分值
智能勘察设计
(25分)
勘察
(5分)
工程地质调查和测绘、勘探和取样、工程物探、原位测试、室内试验、水文地质试验等环节,采用数字化技术采集勘察等数据,并实时传输至勘察数据管理平台,形成勘察数据库,得2分。
勘察中采用激光雷达扫描技术、无人机摄影像技术或北斗卫星导航系统等数字化技术,生成包含有空间信息的影像或实景三维模型,得2分。
勘察成果采用数字化交付,包括项目信息、工程地质测绘和调查数据、勘探和取样数据、工程物探数据、原位测试数据、室内试验数据、水文地质数据,岩土工程评价数据及与工程勘察相关的原始数据、岩土工程勘察报告等,得1分。
应用软件
(6分)
采用自主可控的设计软件(自主开发的软件或在国产平台二次开发的软件),得2分。
使用软件进行建模或可视化查询,及数据处理、分析和预测,得2分。
设计过程中采用参数化设计、智能设计效率提升工具和插件,得2分。
辅助设计
(4分)
设计阶段采用智能辅助设计得0.5分;采用智能正向设计得1分。
采用AI技术辅助设计,得1分。
基于BIM模型完成专业间综合分析、管线优化、净距分析、智能化装配式拆分深化等工作,形成相关报告,得0.5分。
设计阶段BIM模型可辅助概算、预算清单量的提取,实现设计算量一体化应用,得0.5分。
智能勘察设计
(25分)
辅助设计
(4分)
基于BIM模型进行碳排放测算性能分析,得0.5分。
设计阶段通过BIM模型,进行可视化漫游或VR沉浸式查看,得0.5分。
一体化设计(5分)
建筑、结构、暖通空调、给排水、电气、自控、机械、通信信号、站场、道路、线路、桥梁、园林、环保等实现一体化集成设计提供多专业综合图,指导后续生产施工,得3分。
设计阶段前置考虑施工措施、施工工序或各节点构造反映