_word_merged_20260127151736pd.jpg)
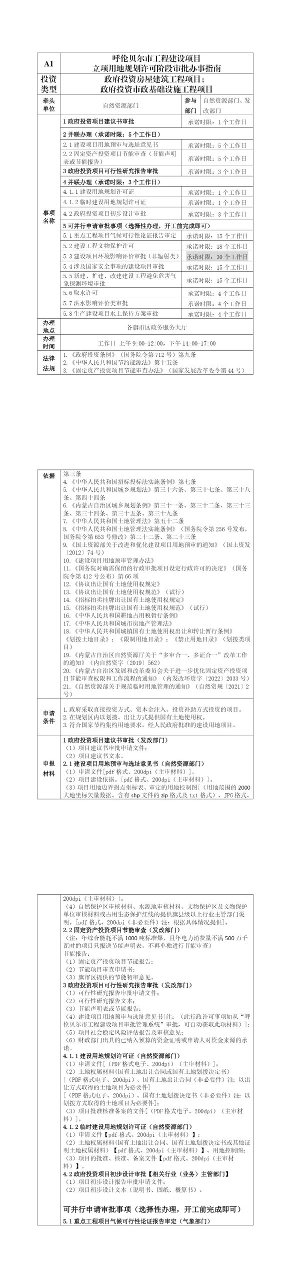
A1
呼伦贝尔市工程建设项目
立项用地规划许可阶段审批办事指南
投资类型
政府投资房屋建筑工程项目;
政府投资市政基础设施工程项目
牵头单位
自然资源部门
参与
部门
自然资源部门、发改部门
事项名称
1政府投资项目建议书审批
承诺时限:1个工作日
2并联办理(承诺时限:5个工作日)
2.1建设项目用地预审与选址意见书
承诺时限:5个工作日
2.2固定资产投资项目节能审查(节能声明表或节能报告)
承诺时限:5个工作日
3政府投资项目可行性研究报告审批
承诺时限:3个工作日
4并联办理(承诺时限:3个工作日)
4.1.1建设用地规划许可证
承诺时限:1个工作日
4.1.2临时建设用地规划许可证
承诺时限:1个工作日
4.2政府投资项目初步设计审批
承诺时限:3个工作日
5可并行申请审批事项(选择性办理,开工前完成即可)
5.1重点工程项目气候可行性论证报告审定
承诺时限:15个工作日
5.2建设工程文物保护许可
承诺时限:18个工作日
5.3建设项目环境影响评价审批(非辐射类)
承诺时限:30个工作日
5.4涉及国家安全事项的建设项目审批
承诺时限:15个工作日
5.5新建、扩建、改建建设工程避免危害气象探测环境审批
承诺时限:15个工作日
5.6取水许可
承诺时限:4个工作日
5.7洪水影响评价类审批
承诺时限:4个工作日
5.8生产建设项目水土保持方案审批
承诺时限:4个工作日
办理地点
各旗市区政务服务大厅
办理时间
工作日上午9:00-12:00,下午14:00-17:00
法律法规依据
1.《政府投资条例》(国务院令第712号)第九条
2.《中华人民共和国节约能源法》第十五条
3.《固定资产投资项目节能审查办法》(国家发展改革委令第44号)第三条
4.《中华人民共和国招标投标法实施条例》第七条
5.《中华人民共和国城乡规划法》第三十六条、第三十七条、第三十八条、第四十四条
6.《内蒙古自治区城乡规划条例》第三十一条、第三十二条、第三十三条、第三十四条、第三十五条、第三十九条
7.《中华人民共和国土地管理法》第五十二条
8.《中华人民共和国土地管理法实施条例》(国务院令第256号发布,国务院令第653号修改)第二十二条、第二十三条
9.《国土资源部关于改进和优化建设项目用地预审的通知》(国土资发〔2012〕74号)
10.《建设项目用地预审管理办法》
11.《国务院对确需保留的行政审批项目设定行政许可的决定》(国务院令第412号公布)第66项
12.《协议出让国有土地使用权规定》
13.《协议出让国有土地使用权规范》(试行)
14.《招标拍卖挂牌出让国有土地使用权规定》
15.《招标拍卖挂牌出让国有土地使用权规范》(试行)
16.《中华人民共和国耕地占用税暂行条例》
17.《中华人民共和国城市房地产管理法》
18.《中华人民共和国城镇国有土地使用权出让和转让暂行条例》
《划拨土地目录》;《限制用地目录》;《禁止用地目录》(划拨类项目)
19.《内蒙古自治区自然资源厅关于“多审合一、多证合一”改革工作的通知》(内自然资字〔2019〕562)
20.《内蒙古自治区发展和改革委员会关于进一步优化固定资产投资项目节能审查权限和工作流程的通知》(内发改环资字〔2022〕2033号)
21.《自然资源